镁合金表面处理产业化技术最新进展综述
发布日期:2026-03-04 浏览次数:13
摘要:镁合金凭借优异的轻量化特性(密度约为铝的2/3、钢的1/4)、高比强度/刚度及优良的电磁屏蔽性能,在汽车轻量化、航空航天、3C电子及新能源等领域具有不可替代的应用潜力。然而,其化学性质活泼、耐蚀性薄弱的固有缺陷,成为制约其规模化产业化应用的核心瓶颈。表面处理技术作为突破该瓶颈的关键手段,直接决定镁合金部件的服役性能、使用寿命及应用范围。本文系统综述了镁合金表面处理产业化进程中面临的核心挑战、主流技术的优劣对比及国内外研究前沿,重点剖析了合肥华清高科在自修复导电转化膜技术(SCCT)、自修复复合氧化技术(SCOT)及高耐蚀耐高温镀银技术等方向的突破性成果。这些创新技术不仅显著提升了镁合金的耐蚀性、导电性、耐磨性、装饰性及功能化水平,更实现了成本效益与环保性能的双重优化,为镁合金在高端装备制造领域的规模化落地提供了强有力的技术支撑。
1. 引言
镁合金作为目前最轻的实用金属结构材料,其优异的轻量化优势的使其成为践行“双碳”战略、推动高端装备轻量化升级的核心解决方案。但由于镁合金标准电极电位较低(-2.37 V vs.
SHE),化学活性极强,在潮湿、含盐或工业腐蚀环境中极易发生电化学腐蚀,进而导致部件结构失效、性能衰减,甚至引发安全隐患,严重阻碍其产业化落地进程。因此,开发高效、可靠、低成本、环保的表面处理技术,构建长效防护与功能化一体化表面,是镁合金实现大规模产业化应用的必经之路。本文聚焦产业化实际需求,深入剖析当前镁合金表面处理的核心技术瓶颈,系统梳理国内外研究前沿动态,重点展示合肥华清高科的代表性创新成果,为行业技术升级、工艺优化及产业化推进提供参考依据。
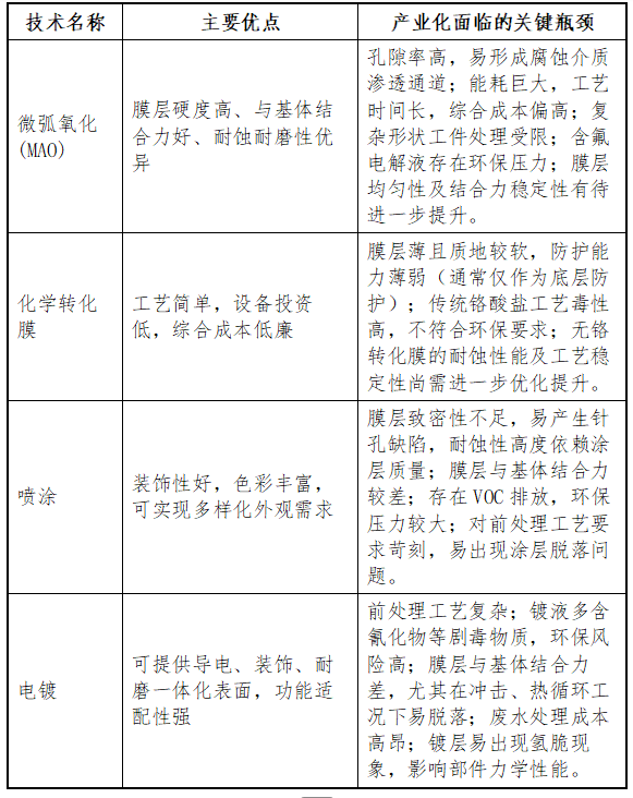
2. 产业化核心诉求与现有技术瓶颈
镁合金表面处理技术实现规模化产业化,需同时满足耐蚀性、功能性、成本控制、环保安全等多维度核心要求,而现有主流表面处理技术均存在不同程度的短板,难以全面适配产业化应用需求。
2.1 产业化核心诉求
• 高耐蚀性:为满足海洋大气、汽车底盘、航空航天等苛刻服役环境的长期使用要求,中性盐雾试验(NSS)需达到数百甚至上千小时,确保部件服役寿命与运行可靠性。
• 优异功能性:涵盖多类核心功能需求,在导电性方面需适配电子设备外壳、连接器、屏蔽件等,在耐磨性方面,需满足运动部件、频繁接触表面的使用需求,在装饰性方面,需提供多样化色彩与光泽,提升产品附加值,适配消费电子、汽车内饰等领域),同时需具备良好的可焊性与涂装附着力,保障后续加工工艺与复合涂层的稳定应用);此外,电磁屏蔽效能需>100dB,满足电子设备电磁防护需求。
• 成本效益:工艺需稳定可靠、能耗低、原料易得,综合成本可控,能够适配规模化批量生产,具备市场竞争力。
• 环保安全:采用无/低毒性工艺(如无铬),废弃物易处理,符合国家环保法规及绿色产业化发展要求。
• 适用性广:兼容不同牌号镁合金(如AZ、AM系列)、不同成型工艺(压铸、挤压、轧制)及复杂几何形状工件,降低产业化应用门槛,提升技术普适性。
2.2 现有技术瓶颈
3. 国内外表面处理技术研究进展
针对现有主流技术的核心瓶颈,国内外科研机构与企业围绕工艺优化、性能提升、环保升级等方向开展了大量研究,推动镁合金表面处理技术向高性能、绿色化、功能化方向迭代升级,以下梳理当前主流技术的前沿研究进展。
3.1 微弧氧化(MAO)技术优化
• 电解液改性:通过添加Al₂O₃、SiO₂、ZrO₂等纳米颗粒,Ce、La等稀土元素或石墨烯等新型功能材料,实现膜层封孔、致密性增强,进而显著提升膜层耐蚀性与耐磨性。目前面临的核心挑战是纳米颗粒在电解液中的分散稳定性较差,且添加成本较高,难以实现规模化应用。
• 电源模式创新:开发双脉冲、变频脉冲等新型电源模式,优化微弧放电过程,有效降低工艺能耗,改善膜层均匀性,减少膜层孔隙与缺陷,提升工艺稳定性与可重复性。
• 复合技术融合:将MAO技术与封孔处理(溶胶凝胶、有机涂层)、物理气相沉积(PVD)等技术有机结合,构建“陶瓷膜+有机/无机复合层”一体化结构,实现耐蚀、耐磨、装饰等多功能集成,有效弥补单一MAO技术的性能短板。
3.2 无铬化学转化技术
• 植酸转化:采用环保无毒的植酸体系,利用植酸的螯合作用在镁合金表面形成转化膜,具备一定自修复潜力,但耐蚀性能有限,难以满足苛刻环境服役要求,需进一步优化提升。
• 稀土转化:以Ce、La等稀土盐为主要原料,制备的转化膜耐蚀性较好,性价比突出,且环保无毒,是目前无铬转化领域的研究热点。但该工艺存在稳定性不足、膜层均一性较差等问题,制约其产业化推广应用。
• 高锰酸盐转化:转化膜性能接近传统铬化工艺,耐蚀性优异,但存在膜层着色不均、部分原料环保性存疑等问题,目前尚未实现大规模产业化应用。
3.3 激光表面技术
• 激光熔覆:在镁合金表面熔覆Al基、Ni基合金或陶瓷粉末,形成高耐磨、高耐蚀的复合表层,可显著提升部件服役性能。目前面临的核心挑战是热输入控制难度大,易出现稀释率过高、膜层开裂等缺陷,且工艺成本较高,仅适用于高端精密部件。
• 激光表面合金化/重熔:通过激光快速加热,改变镁合金表层成分与微观组织,实现表面性能强化,具备处理精度高、热影响区小等优势,适用于精密小尺寸部件,但规模化处理效率较低,成本偏高,难以适配批量生产需求。
3.4 气相沉积技术(PVD/CVD)
可在镁合金表面沉积Al、CrN、DLC等耐磨耐蚀薄膜,具备低温沉积、环境友好、膜层致密均匀等优势,可实现耐蚀、耐磨、导电等多功能需求。其核心瓶颈在于设备投资巨大,对大尺寸、复杂形状工件的覆盖能力有限,且膜基结合力有待进一步强化,难以适配大批量产业化生产。
3.5 自组装单分子膜(SAMs)
在分子水平构建有序排列的膜层,具备超薄、功能性可调(疏水、润滑、缓蚀)等特点,在精密电子部件防护领域具有潜在应用价值。但其产业化难点在于大规模制备的稳定性差、膜层耐久性不足,且工艺成本较高,目前仍处于实验室研究向产业化试点过渡的阶段。
4. 合肥华清高科的创新突破与产业化关键技术
针对当前镁合金表面处理产业化的核心瓶颈,合肥华清高科聚焦高性能、低成本、环保化、功能化核心目标,研发了多项具有自主知识产权的核心技术,有效突破了传统技术的局限,显著推进了镁合金表面处理的产业化进程,具体创新成果如下。
4.1 合肥华清高科自修复导电转化膜技术 (SCCT - Self-healing ConductiveConversion Technology)
4.1.1 核心突破
开发了无铬、环保型化学转化体系,通过原位反应在镁合金表面生成兼具优异导电性与自修复功能的转化膜,成功突破了传统转化膜“防护与导电不可兼得”的技术难题,同时彻底解决了传统铬化工艺的环保痛点,适配绿色产业化发展需求。
4.1.2 卓越性能
• 耐蚀性:中性盐雾试验(NSS)≥
200小时,远超传统化学转化膜的防护水平,可满足中高端应用场景的基础防护需求。
• 导电性:表面电阻<0.2
mΩ,具备优异的导电性能,可完美适配电子部件的导电、屏蔽需求。
• 自修复性:膜层受损后,可在环境介质作用下自发愈合,快速恢复防护能力,显著提升部件在复杂工况下的服役可靠性,降低维护成本。
• 附着力:按GBT
9286-2021标准测试,附着力达到0级(最高级),可作为后续有机涂层(粉末涂料、电泳漆)的理想底层,保障复合涂层的结合稳定性。
• 环保节能:采用无铬体系,无有毒有害物质排放;综合能耗比传统电镀工艺低60%以上,符合绿色产业化发展要求。
• 颜色可控:具备一定的外观调控能力,可根据应用需求灵活调整膜层颜色,兼顾防护性能与装饰需求。
4.1.3 产业化优势
工艺简单、原料易得,综合成本略高于传统钝化10%-15%,具备极强的市场竞争力;适用性广,尤其适配AZ91D(挤压)等常用镁合金牌号,特别适用于对导电性和轻量化有严苛要求的领域,覆盖军工装备、航空航天、新能源汽车、汽车结构件、低空经济(无人机/eVTOL)、智能机器人、通信设备(5G基站/数据中心)、消费电子(3C/笔电/可穿戴设备/智能手机)、工业装备(储能/光伏/风电/工业控制)、医疗仪器、安防设备、两轮电动车等对导电性和轻量化有严苛要求的高端领域,产业化应用前景广阔。
4.2合肥华清高科 自修复复合氧化技术 (SCOT - Self-healing Composite Oxidation
Technology)
4.2.1 核心突破
革新了传统微弧氧化(MAO)技术,在无氟、低毒的环保电解液中,通过独特的工艺参数调控,在镁合金表面生成致密、低孔隙(非贯穿孔)、具备本征自修复能力的复合氧化层,成功解决了传统MAO膜层孔隙率高、无自修复能力、复杂工件处理困难等核心瓶颈。
4.2.2 卓越性能
• 耐蚀性:中性盐雾试验(NSS)≥
500小时,远超传统MAO膜层(200-500h)的耐蚀水平,可满足苛刻环境的长期服役要求。
• 附着力:按GBT
9286-2021标准测试,附着力达到0级(最高级),膜基结合牢固,不易脱落,适配复杂工况使用需求。
• 自修复性与自清洁性:膜层受损后可实现自我修复,有效阻断腐蚀介质渗透;同时具备一定的疏水/自清洁效果,减少污染物附着,降低维护成本。
• 膜厚可控:膜层厚度范围为10-120
μm,可根据不同应用场景的需求灵活调控,适配多样化防护要求。
• 外观多样:可提供本色、灰色、黑色等多种颜色选择,兼顾防护性能与装饰需求,适配多领域应用。
4.2.3 产业化优势
相比传统MAO工艺,SCOT技术显著简化了工艺流程,综合成本降低30%-50%,大幅提升了产业化竞争力;工件适应性极强,可完美处理复杂曲面、深孔等传统MAO技术难以覆盖的工件,解决了复杂部件的防护难题;作为底层膜层,可与各种有机涂层(油漆、塑粉)、无机涂层(PVD)完美复配,实现高装饰性+超耐蚀、自润滑、隔热、耐高温高压等多功能集成,适配多领域应用需求;采用无铬、低毒电解液体系,符合环保产业化要求。
4.3 高耐蚀耐高温镀银技术
4.3.1 核心突破
专为航空航天等高要求领域开发,突破了镁合金表面镀银结合力差、耐蚀性不足、耐高温性能差等技术难题,在镁合金表面实现了高性能功能性镀银层,可完全满足极端环境下的服役需求,填补了高端镁合金功能性镀银领域的技术空白。
4.3.2 卓越性能
• 超强结合力:按GBT
9286-2021标准测试,附着力达到0级(最高级),可承受冲击、热循环等严苛工况,不易脱落,保障部件结构稳定性。
• 高导电性:电导率>107 S/m,可满足高频、高导电部件的使用需求,适配航空航天电子设备。
• 超强屏蔽性:电磁屏蔽率>100
dB,可有效阻隔电磁干扰,保障电子设备的正常运行,适配航空航天电子设备的屏蔽需求。
• 卓越耐蚀性:中性盐雾试验(NSS)可达500-1000小时,可适应海洋大气、工业腐蚀等苛刻环境,延长部件服役寿命。
• 优异耐高温性:在200-300℃环境下可长时间保持性能稳定,不变色、不失效,满足高温工况服役要求。
• 高可焊性:在235℃锡焊浸锡2-3秒后,表面光洁平滑、无漏锡,保障后续焊接加工的可靠性,提升生产效率。
• 抗菌性:通过GJB
150.10A-2009标准(28天试验),具备良好的抗菌性能,适配特殊领域应用需求。
4.3.3 应用价值
该技术为航空航天领域的镁合金电子壳体、波导、导电连接件、高温传感器部件等提供了轻量化、高导电、强屏蔽、极端环境稳定的一体化解决方案,有效提升设备的可靠性和服役寿命,打破了高端镁合金功能性镀银技术的行业壁垒,推动镁合金在航空航天高端领域的应用落地。
4.4 镁合金高装饰产业化技术
4.4.1 核心突破
结合先进的氧化/转化技术与高精度着色/精饰工艺,实现了镁合金高品质装饰外观与长效防护的一体化,突破了传统镁合金装饰层耐蚀性差、色彩单一、质感不足等问题,显著提升了产品附加值,适配高端消费市场需求。
4.4.2 技术特点
• 基础层性能优异:以SCCT、SCOT技术为基础,构建高耐蚀、高附着力的底层;为装饰层提供可靠支撑,保障整体防护性能与使用寿命。
• 色彩多样性:通过电解着色、化学着色或喷涂/电泳彩色面漆等工艺,实现金属色、彩色等丰富的色彩效果,适配不同领域的装饰需求,提升产品美观度。
• 表面质感可调:可根据应用需求,将表面调控为亮光、哑光、拉丝、磨砂等不同纹理与光泽,提升产品质感与档次,满足高端消费市场需求。
4.4.3 应用领域
广泛应用于高端消费电子产品(笔记本电脑、手机、相机外壳)、汽车内饰件(面板、装饰条)、智能家居面板、奢华消费品等领域,显著提升产品的外观质感和市场竞争力,推动镁合金在高端消费领域的规模化应用。
5. 结论与展望
当前,镁合金表面处理技术正处于从实验室研究向大规模产业化应用转型的关键时期,克服耐蚀性差、功能性不足、成本偏高、环保压力大等核心瓶颈,是推动镁合金产业化发展的关键所在。合肥华清高科在自修复技术(SCCT、SCOT)、高功能镀银及高装饰技术等方向的创新突破,代表了当前镁合金表面处理产业化的前沿水平,其核心优势集中体现在四个方面:一是自修复机制的革命性突破,SCCT和SCOT技术引入的自修复功能,显著提升了镁合金涂层在复杂工况下的长效防护可靠性,降低了维护成本;二是实现了高性能与低成本的平衡,在达到超高耐蚀(NSS200-1000h)、优异功能性(导电、屏蔽、高装饰)的同时,通过工艺优化将综合成本降低50%-70%,解决了产业化应用的核心矛盾;三是环保友好,无铬、低毒的工艺体系符合日益严格的环保法规,适配绿色产业化发展趋势;四是适用性广泛,对复杂工件、不同牌号镁合金展现出良好的工艺兼容性,且作为基底层易于实现多功能复合涂层集成,适配多领域应用需求。
未来,镁合金表面处理产业化技术的发展趋势将聚焦于五个核心方向:一是智能化与自动化,开发智能控制系统,实现工艺参数的在线监控与实时优化,提升工艺稳定性和生产效率,降低人工成本,适配规模化批量生产;二是多功能一体化,推动单一表面层集成自润滑、自清洁、传感、光热管理等多种功能,满足高端装备的多元化需求;三是超低能耗与资源循环,进一步降低工艺能耗,开发原料高效利用及废液、废渣资源化再生技术,实现绿色低碳产业化;四是面向特定应用的基础研究,深入探究深空、深海、核辐照等极端环境下镁合金涂层的失效机理,研发针对性防护策略,拓展镁合金应用边界;五是标准化体系建立,推动高性能镁合金表面处理技术的标准化、规范化,完善检测评价体系,促进产业健康有序发展。
合肥华清高科等领先企业的创新成果,为镁合金在新能源汽车、航空航天、高端电子、医疗器械等领域的规模化应用扫清了关键技术障碍,标志着镁合金表面处理技术已迈入以高性能、低成本、绿色化、功能化为特征的新发展阶段,未来将为高端装备轻量化升级和“双碳”战略落地提供重要支撑,推动镁合金产业实现高质量发展。
- 上一篇:无
- 下一篇:合肥华清镁合金表面自修复防护技术的产业拉动效应:解锁千亿级轻量化市场的核心密钥


